
UML - use case diagram
Zdravím. Je zde někdo, kdo rozumí UML a poradil by mi s use case diagramem?
Zdravím. Je zde někdo, kdo rozumí UML a poradil by mi s use case diagramem?
Zpět do poradny Odpovědět na původní otázku Nahoru
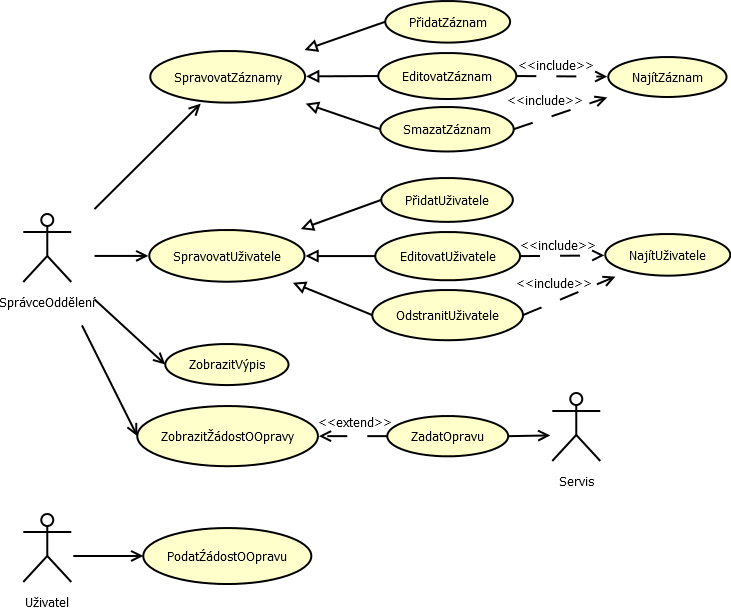
Ve zkratce zadání úkolu: Máme vytvořit model informačního systému pro evidenci výpočetní techniky (sestavy, monitory, scannery, tiskárny apod). O každém typu se uchovávají informace jako název, typ, ID, výrobce, kdo ji užívá, kde se nachází, kdo ji spravuje (jsou různá oddělení) apod. Dále systém uchovává informace o uživatelích i s jejich osobními daty, ať už spravuje nebo nespravuje nějakou techniku, ze kterého oddělení je, ve které místnosti se nachází (nejspíš jeho pracoviště) apod. Systém musí být schopen, kromě vkládání, modifikace a rušení informací, poskytovat i přehledy o tom, kdo jakou techniku vlastí, co se v jaké učebně nachází, která technika je spravována lidmi z konkrétního oddělení apod. V případě poruchy zařízení může uživatel zažádat o opravu, jejíž záznam bude obsahovat informace o tom, kdo a kdy o ni zažádal, kdo a kdy provedl opravu a aktuální stav.
Zadání není moc konkrétní. Je nám dán prostor si některé funkce systému přidat, nebo upravit dle vlastního uvážení. A teď k věci. V zadání jsem vyznačil kurzívou informace, ze kterých podle mě budu vycházet při tvorbě případu užití. Vytvořil jsem tedy aktéry SprávceOddělení, Uživatel a Servis. Správce oddělení bude mít na starosti správu záznamů, správu uživatelů - kvůli zadání, kdy systém musí obsahovat info o uživatelích, takže předpokládám, že je bude spravovat stejným způsobem jako záznamy. Dále může zobrazit výpis výpočetní techniky v konkrétní učebně, oddělení apod. a zobrazit žádosti o opravy, které může podat uživatel a na jejich základě může správce zadat opravu servisu. Více na obrázku.
V podstatě mi jde o to, jestli na to jdu správně. Něco takového tvořím poprvé v rámci jednoho předmětu na VŠ, takže nemám žádné zkušenosti, jen slidy z přednášek, studijní oporu a čerpám teké z různých webových portálů. Pokud je tam nějaká chyba, napiš i kdyby to mělo být celé špatně
. Děkuji.
ahoj, ještě se na to pokusim juknout (je to na zamylšení), ted pospicham, ale nahrubo - jdeš na to dobře, ale co tam podle mne chybí, je jeden z duvodu proč se to dělá - definování hranic systému. Chybí mi tam ošklivý obdelník nad všema oválama (mimo uživatelema) napsaný TentoSystém (čim se pandulak Servis bude asi muset posunout)
Ok ten obdélník doplním.
najít uživatele - je to jen přes icnlude, imho by to mohla být vlastní funkce, jako čárka userovi (jak přesně ta čára bych nerad tipoval) pac takhle to vypadá, že uživatel funkci hledání nemá, ale má možnost editace, mazani apod. ve kterejch je implmentovana (pac logicky musi) funkce hledani, jak je spravne naznaceno. Ale podle imho a obrazku do vypada, ze samotne hledani neni uzivalteli k dispozici
Pak by bylo fajn, kdyby uživatel, měl případně možnost jenej žádost zadávat, ale také editovat, nebo alespon v nich hledat. Pokud to neni security issue.
Díky za poznámky. Budu to předělávat.
Use case popisuje, jake pripady mohou nastat.
Osobne bych od spravce udelal 5 krabicek s nazvem Uzivatele, Technika, Evidence, Sestavy, Opravy
V krabicce uzivatele a technika by pak byly moznosti, co se da delat (pridat, vyhledat - smazat, vyhledat - opravit, umístit do nějaké místnosti, takze ti tam chybi i seznam mistnosti) - normální číselníky
U krabicky evidence, pak prirazovani techniky k uzivatelum, zmeny, hledani. Tam by mela byt vazba na techniku a uzivatele (vyber uzivatele, vyber techniky, prohlizeni, opravy)
U sestav pak volba typu sestavy, omezeni a vystup do souboru nebo na tiskarnu, pripadne publikace na web
U oprav bych pridal jeste hlidani terminu, evidence zadosti a oprav
Uzivatel by mel mit nejen moznost zazadat o opravu, ale nejprve zobrazit to, co je na nej napsane a teprve z toho pak zadat o opravu, pripadne si to vytisknout - viz nize - spolecne casti.
Tisk sestav by mel byt spolecny, pouze se bude lisit rozsah toho, co si kdo muze vytisknout
Zadost o opravu bude take spolecna pro spravce i uzivatele (v realu to spravce bude delat za spoustu uzivatelu)
Evidence techniky bude mit spolecnou cast (vyber uzivatele, techniky, prohlizeni) + nasledna zadost o opravu. Editaci bude mit pouze spravce
Podivej se na to z realneho zivota. Jsi uzivatel a existuje nejaky system, ktery eviduje techniku. Co by te z pohledu uzivatele, ktery ma na sobe techniku napsanou zajimalo?
To same udelej z pohledu spravce
Nejsem si jisty, zda ty sipky (pridani/oprava/mazani) maji vest smerem, ktery mas. Je to nasledny krok, ktery delas ty, jako spravce.
Je to generalizace/zobecnění případu užití. Podle skript i podle těchto stránek mají směřovat k "předkovi".
http://interval.cz/clanky/navrh-aplikaci-v-jazyce- uml-slozitejsi-diagram-pripadu-uziti/
Za poznámky díky. Celé to přepracuji a hodím znovu sem.
OK, je to uz hodne davno, kdy jsem s tim pracoval...
Verze druhá. Obrázek je značně větší, tak vkládám odkaz. Opět přivítám jakékoliv připomínky.
http://pc.poradna.net/file/view/11723-usecase2-png
edit: Zapoměl jsem tam udělat šipku od Správce k uživateli, jakože může dělat to, co on + fůru věcí navíc.
Trochu jsem to ještě upravil. Některé šipky mohou být spojeny. To jsem nevěděl. A doplnil jsem ještě relaci <<include>> u PodatŽádostOOpravu (předpokládám, že uživatel vybere konkrétní zařízení, které chce opravit).
http://pc.poradna.net/file/view/11724-usecase3-png