
android app: Boolean, prosím o beta-test
Prosím o beta-test mé androidí aplikace. Protože není umístěna na Google Play, je potřeba povolit instalování z neznámých zdrojů (bod. 3). (obvykle: Menu - Nastavení - Zabezpečení - Neznámé zdroje)
Odkaz ke stažení: beta verze android aplikace Boolean
Jedná se o aplikaci v beta-verzi, je funkční a stabilní; ještě budou udělány dílčí úpravy zejména co se týká UI.
Rád bych dostal náhledy z aplikace na reálných zařízeních s Androidem - mobil nebo tablet.
Stručný popis aplikace:
Aplikace pro práci se základními logickými funkcemi. Obsahuje: log. proměnná jako spínač, pravd. tabulka, hradlo (log. člen), obvod. Dále funkce dvou log. proměnných OR, AND, XOR, NOR, NAND, XNOR, pravd. tab., hradla, hradla + LED.
V hlavičce aplikace se dá tlačítkem "settings" (je-li přítomno) ovlivnit nastavení (liší se podle kontextu aplikace): posuvník (slider) slouží k nastavení velikosti grafických objektů (spínač, hradlo, obvod...), zatržítko H, L přepíná zobrazení log. hodnot (0, 1 -> L, H). Ostatní je snad intuitivní 
Malé posuvníky označené A (příp. B) nastavují log. hodnotu log. 0 a log. 1, ta se okamžitě promítne do pravd. tabulky či obvodu. Vyzkoušejte... 
Pro návrat do menu aplikace slouží tlačítko Home v hlavičce aplikace; stisk tlačítka "Back" aplikaci ukončí.
Co se týká oprávnění: je tam pouze "přístup k síti", tím se myslí internet, ovšem aplikace je offline a nikam se nepřipojuje; je to dáno tím, že je napsána v HTML + CSS + Javascript (+ převod do apk).
Prosím zájemce o test o název zařízení (telefon/tablet) a náhledy z aplikace, v aplikaci samé by se měl v hlavičce objevit název modelu a verze androidu.
Děkuji všem!
- Skoda ze nedēlás do App Store, nebo Windows store, testnul bych hned
Courage !!!
HTC Desire Z, Android 2.3.3
1. Když vejdu do nějaké sekce, chtěl bych se zpětnítkem vrátit do menu, ne ukončit aplikaci (dá se to v Cordově udělat? ještě jsem to nezkoušel, tak by mě to zajímalo)
2. Vůbec jsem nepochopil, co má znamenat to "0 1 0 OR" a podobně
edit: už mi to zapadlo, bylo by lepší, kdyby to bylo nějak orámované jako tabulka
3. Když se obsah nevejde horizontálně na displej, nedá se scrollovat !!! a taky se to nějak seskládá přes sebe (viz screen)
4. S šoupátkem v nastavení se nedá šoupat (a vypadá vypnutě)
Evidentně tam ještě nějaké věci chybí, takže k celku se zatím vyjadřovat nechci, ale vypadá to, že až to bude, budu zvažovat instalaci.
Rád bych tam pak ale viděl nějaká další schémata, třeba jak za pomocí XORů udělat ostatní funkce. Pravdivostní tabulka negace mi naopak připadá zbytečná.
Ahoj, pokusím se odpovědět.
1. Zda to jde obecně nevím, snažil jsem se to zjistit na fórech, ale nenašel jsem funkční řešení.
2. Ono se ti to totiž na tvým mobilu vůbec nezobrazuje!
3. Jo, to vím, na to jsem tay přišel, že obsah jde rolovat dolů, ale ne do strany. Zatím nevím co s tím.
4. Vypnutě vypadá, ale na mým zařízení funguje. Možná zkus místo posunu jen ťuknout prstem vlevo/vpravo od aktuální polohy.
Když se mrkneš na moje náhledy, uvidíš jak to má vlastně vypadat
Řekl bych, že problém se zobrazením u tebe bude v příliš staré verzi Androidu, evidentně nevykresluje SVG (což je právě to, co na tvých náhledech chybí).
Díky!
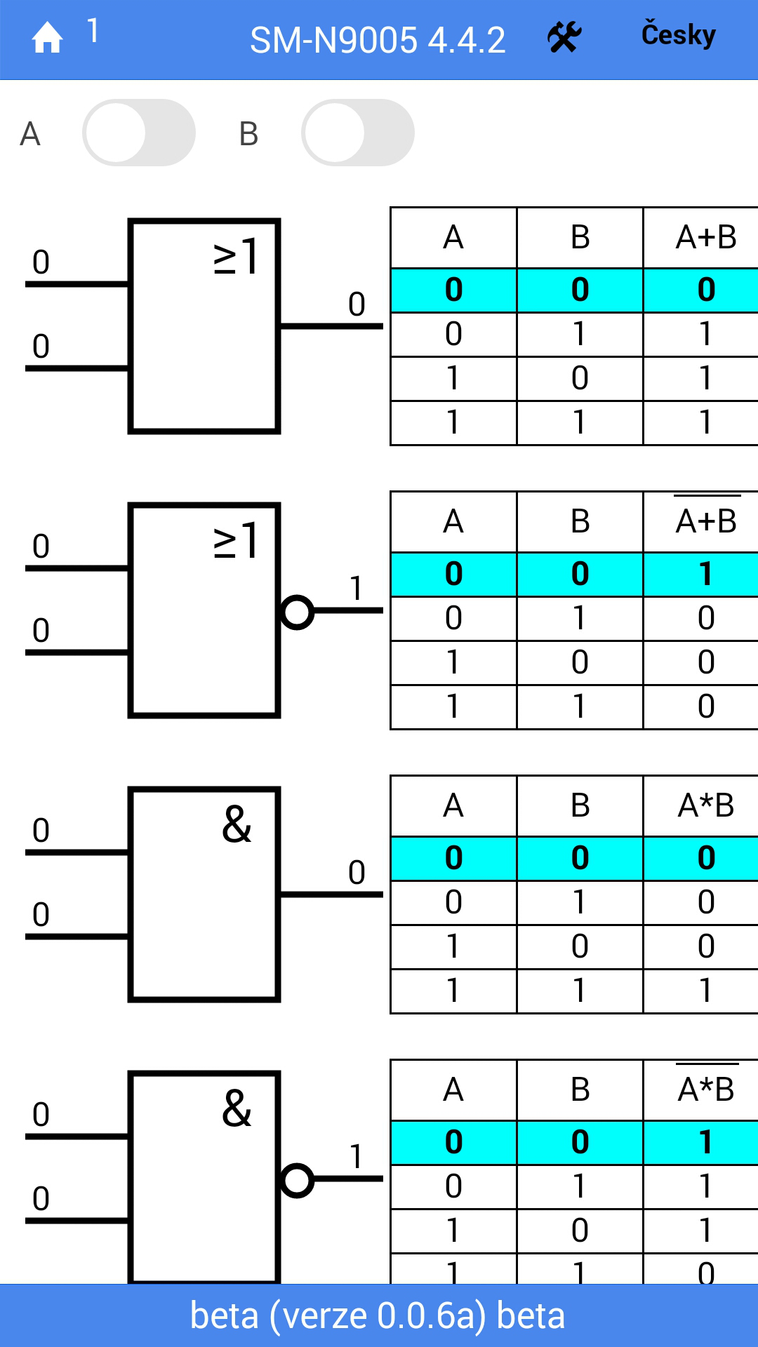
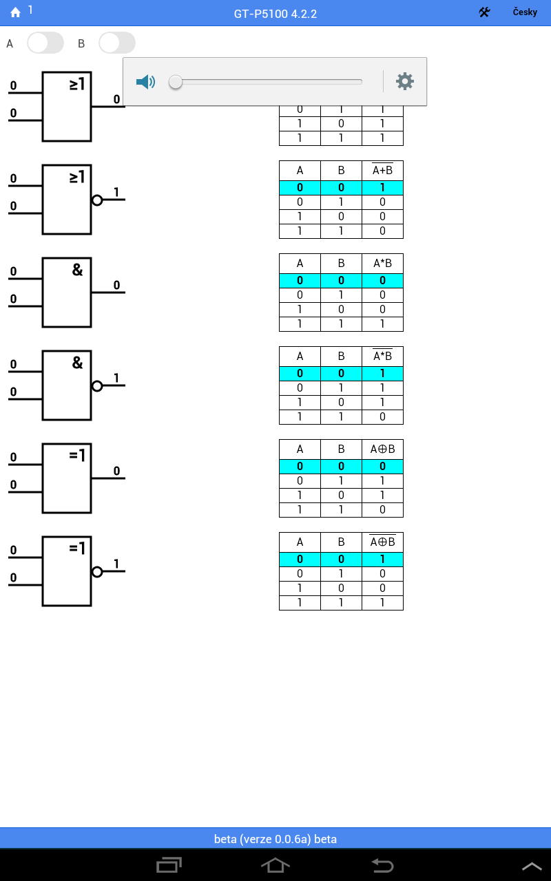
Vložím sem svoje náhledy, ať máte představu...
Samsung Galaxy Note3
Android 4.4.2 Stock
To vypadá slušně, ale ještě jsou tam problémy se zobrazením tabulek.
Opravil jsem to, novější verze 0.0.6c
Děkuju za testování.
Link: Opravená verze 0.0.6c
Na úvodní obrazovce (menu) zkrácen text.
Opravena šířka buněk tabulky.
Link ke stažení: android aplikace Boolean
Tak jsem se tomu věnoval, pár změn pod povrchem a několik i viditelných.
1) Snad vyřešen problém se šířkou tabulek.
2) Posuvník (slider) měl původně 5 hodnot, teď jich má deset, velikost prvků lze nastavit více plynule.
3) Název hradla se zobrazuje (výchozí hodnota).
4) Pravdivostní tabulky přesunuty ze dvou sloupců do jednoho.
5) U pravdivostních tabulek lze vybrat jen požadované logické funkce.
Pokud by mi někdo byl ochoten tuto verzi otestovat, budu jen rád. Link ke stažení: android aplikace Boolean
Aplikace zřejmě nezobazuje SVG grafiku na starších verzích androidu (2.3.3). Od verze 4.0 by mělo být vše OK.
Naprogramováno tímto způsobem: HTML + CSS + Javascript
Up
Byl by tu ještě někdo ochoten se mi na tu aplikaci podívat? Moc by mi to pomohlo. Aktuální beta
Díky!
Já ti mou nadělat screenshoty na tabletu Samsung Galaxy Tab2, ale tomu, o čem aplikace je a co dělá, rozumím ještě hůř, než koza petrželi.
To bys byl moc hodnej Kráťo. Netřeba rozumět
OK. Nainstalováno. Když jsem to spustil, nevypadá to špatně. Jdu na štáb a udělám tam několik obrazovek.
Strašně mě točilo, když jsem vlezl do nějaké rubriky, udělal screenshot (vložím je z notebooku), stiskl "zpátečku" a vylezl tak z aplikace a musel ji spustit znovu,, místo abych se vrátil na hlavní stranu.
Až snad při posledním jsem se všiml, že tam je v liště domeček.
Pro trubky,jako jsem já by byla bezva nápověda na hlavní straně. Stačilo by jen něco jako
Domeček vlevo nahoře = zpět na hlavní stranu
Šipka zpět = opuštění aplikace
Domku by se potom všimli i ti, co mají větší rozlišení, než je běžné a mají domek mrňavý.
Případně domek úplně vyhodit a na hlavní menu se vracet šipkou zpátečkou. Stejně to nemá žádné vnořené úrovně (nebo jo?) a bylo by to na jedno tapnutí.
Ze štábu v New Bubu pro poradna.net Kráťa.
Je to sice napsaný v prvním příspěvku
ale jinak máš pravdu.
To je důležitej uživatelskej postřeh, když se ti nepracuje dobře. Zkusím něco vymyslet. Díky za odezvu!
No ano. Nejsem sám, jak vidíš.
Domek je na tabletu opravdu mrňavý. Nebo by mohl být i jednou takový a nějaký výrazný. Případně tu nápovědu.
![[http://pc.poradna.net/file/view/19373-lk-screensho t-2014-08-04-15-04-19-png]](/file/view/19373-lk-screenshot-2014-08-04-15-04-19-png)
Díky za test, za screenshoty a za připomínky.
Ono když to nemám kde reálně otestovat, pak nevím jak to vypadá na jiných strojích; tím pádem to nemůžu předem vychytat. Ale pracuju na tom.
Dík!
== Aplikace je značně upravena ==
Link na stažení beta verze 0.0.7o2 aplikace Boolean
1. Po spuštění se zobrazí dialog. okno s informací o tlač. Menu a o experimentální funkci zoom.
2. Tlačítko Home nahrazeno tlačítkem Menu.
3. Většina obsahu se zobrazuje v záložkách (tabech).
4. Tlačítkem Settings (v hlavičce) se dá přepínat mezi zobrazením 1, 0 / H, L pro logické hodnoty; posuvník šířka umožní měnit velikost vložených SVG grafických objektů (hradla, ...).
5. Přidány klopné obvody RS a JK (asynchronní).
6. Nastavení vstupních hodnot (A, B) je společné pro celou aplikaci - to umožní porovnat chování jednotlivých hradel při stejných vstupních hodnotách.
7. Pro obvod RS jsou vstupy přejmenovány na S, R (místo A, B); taktéž pro obvod JK.
8. Experimentální funkce zoom - dvě tlačítka v patičce aplikace - je opravdu experimentální, na některých telefonech/ROM/verzích androidu funguje dobře, na jiných ne.
Uff...
Přikládám náhledy aplikace.
Pokud by měl někdo zájem aplikaci otestovat, budu jedině rád
Na letecké poste jsem tapalz tabletu snad 20x a nestalo se vůbec nic. Jen na mě poprvé vyskočila nějaká nabídka certifikátu.
Kráťa hlásí problém se stažením z Letecké pošty, tady je alternativní link na stažení z Úschovny.
Z LP jsem zkoušel stáhnout kliknutím i Save Link As…, obojí fungovalo. Odzkoušet na WP to nejde:)
Žádnou změnu nemám. Stáhnout se mi to povedlo tak, že jsem na LP zvolil "otevřít v nové záložce "
V debilním Androidu sem ani nejde vložit obrázek.
Ale tohle je starší beta 0.0.6a, já dal k otestování verzi beta 0.0.7o2
Není tedy divu, že neregistruješ změnu. Nějakým způsobem nenainstalovals tu novější verzi...
Jsem trubka. Já klikl a stáhl ten link co je u původního příspěvku
Už jsem asi vyčerpal všechny testery
Aktuální beta verze 0.0.7r5, link na leteckou poštu a na úschovnu
1. V menu na úvodní stránce jsem odstranil text (A) a (AB)
2. Přidal jsem možnost si nadefinovat vlastní logickou funkci a vyhodnotit její výsledek pro aktuálně nastavený vstupy A, B
3. Pro vlastní definovanou funkci je možnost zobrazit si její pravdivostní tabulku.
Prozatím mě toho už víc nenapadá...
Přikládám náhledy z nově doplněné funkce.