Přidat otázku mezi oblíbenéZasílat nové odpovědi e-mailem WiFi na zahradu

Ahoj.
Mám doma momentálně internet od O2 z toho mi jdou kabely po domě do dalšího routeru který se ještě rozvádí do routeru pro kamery a do tv
Mám doma asi 3 WiFi
moc to nefunguje .
Ještě potřebuji abych měl WiFi v garáži která je od nejbližšího možného kabelu 20 metrů a 2 zdi .

Už jednou mi kamarád co tomu rozumí řekl že můj systém sice bude fungovat ale blbě. Samozřejmě to tak je
Kamarád dělá v IT ale z rodinných důvodu nemůže pomoc.

Co bych tedy chtěl,
Vyměnit všechny ty přístroje abych měl doma jenom jednu WiFi a aby mi dosáhla do garáže .
Dále abych mohl z toho jednoho kabelu mohl rozvadet internet do routeru na venkovní WiFi a
Routeru pro kamery
Děkuji za pomoc

Jsou zobrazeny jen nové odpovědi. Zobrazit všechny
Předmět Autor Datum
tahas z toho o2 krome internetu taky o2 tv? jde o to, v jakem rezimu musi bezet kram od o2. co tam…
brum brum 14.01.2024 10:30
brum brum
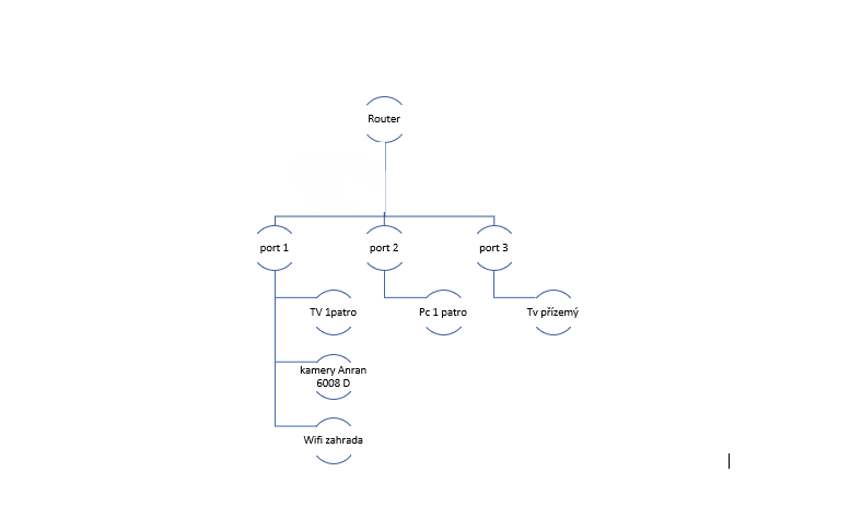
Něco jsem zkusil vytvořit :) kram od o2 muže uplně zmizet mám ten jak říkají Zmrd box :D ve všech t… poslední
Abcd2234 17.01.2024 10:42
Abcd2234

tahas z toho o2 krome internetu taky o2 tv? jde o to, v jakem rezimu musi bezet kram od o2.

co tam mas za dalsi typy routeru? pokryt vetsi barak je dobre pres mesh, ale to chce doplnit zarizeni od jednoho vyrobce (treba tplink deco).
zato na pokryti zahrady / garaze muze byt skoro libovolne ap, s temi doma se nebude prekryvat.

ten planek co kde mas zapojene by bodnul.

Zpět do poradny Odpovědět na původní otázku Nahoru