

Bastlení - protéká rozdílové napětí, nejsem si jist, kudy
Zdravím všechny,
asi dva měsíce zpátky jsem se - obzvláště díky MM.. (
!) - dopracoval k funkčnímu přepínání polarity do zátěže za použití FET tranzistorů. Kompletní thread je zde, ovšem pro přehlednost si dovoluji založit nové vlákno.
Nedostatečně jsem si to tehdá otestoval a stalo se následující:
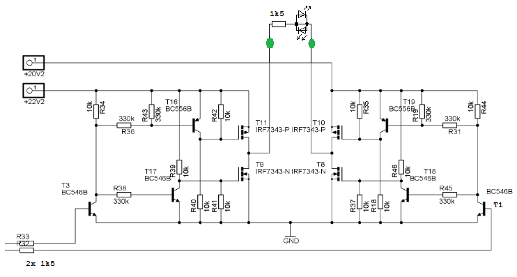
Zapojím-li zařízení na dvě různá napájecí napětí a jako zátěž použiji dvoubarevnou LED s předřadným odporem, pak ve chvíli, kdy jsou báze tranzistorů T1 a T3 připojeny přes R32 a R33 ke GND, naměřím na zátěži (zeleně vyznačené body) rozdíl napětí levé a pravé strany zapojení, v tomto případě tedy 22V - 20V = 2V to kupodivu stačí v uvedeném zapojení k tomu, aby LEDka slabě žhnula a zapojení tak nelze použít. Správně bych tam potřeboval mít 0V bez ohledu na rozdíl napájecích napětí (nebude větší než cca 5V). Přitom ale chci zachovat odlišné velikosti napětí pro svit zelené a červené diody.
Bohužel jsem to celé zjistil až ve chvíli, kdy jsem to celé v několika exemplářích spolu s obslužným procesorem osadil na plošný spoj a mechanicky téměř dokončil. Proto bych vás, zkušené elektroniky, chtěl poprosit o radu, jak co nejelegantněji zajistit, aby se na zátěži neobjevovalo toto rozdílné napětí.
Děkuji!
[img=/file/view/2006-schema-png]http://pc.poradna.net/file/view/2006-schema-png[/img]
Jedine elegantne riesenie je vyhodit jeden zdroj a spojit vstupy "20V2" a "22V2". Jaky maju vyznam tie 2 odlisne zdroje napatia?
V tomhle konkrétním případě jde o to, že jsou použity LED, které pro stejný proud a svítívost potřebují různá napájecí napětí pro oba směry.
a prosím o pomoc s vyřešením tohoto problému.
To zapojení na obrázku je zjednodušené - ve skutečnosti není zátěž tvořena odporem a LED, ale více LEDkama zapojenýma do série. Teď už vím, že jsem měl použít úplně jinou koncepci, ale předělávat už to nemůžu.
Spokojme se holt s faktem, že jsem to prostě nepromyslel od samotného začátku
A tie led su v jednom puzdre? (neda sa dat iny obmedzujuci odpor pre jeden smer a iny pre iny smer?) Tiez by si este mohol do zataze dat diody pre jeden a druhy smer pouzit iny odpor (ten co obmedzuje prud pre LED diody). Alebo co presne tam mas za LED?
//edit: pokial tam mas LED so seriovym odporom obmedzujucim prud tak by som dal namiesto jedneho obmedzujuceho odporu dve diody zapojene oproti sebe, a k nim seriovo pre kazdy smer iny obmedzujuci odpor, nie dva zdroje. Dva zdroje povazujem za uplne najhorsie mozne riesenie.
omluva, to jsem zapomněl napsat. Jedná se bipolání LED, tedy dvounohá dvoubarevná LED.
Ta zátěž bude v reálu tvořena 10 kusy těchto LED zapojených do série.
A to tam nijak neriadis prud ktory tecie cez tie LED?
Si snad robis srandu
1. Mám řetěz deseti LED, pustím do nich proud 15mA.
2. Změřím napětí na tom celém řetězu
3. Tento řetěz zapojím do schématu výše
4. Vstupní napětí doladím trimrem ve zdroji, aby odpovídalo napětí změřenému v bodu 2
Je mi jasný, že LED mám napájet proudem a ne napětím, ale pro tyhlety nenáročné "hračky" bych myslel, že se to dá přežít.
Kazdy kus LED moze mat trochu ine vlastnosti (ubytok napatia) takze to by si musel doladovat pre kazdy vyrobok zvlast, no, ked sa ti chce :)
A ten zdroj musis mat enormne stabilny (aj teplotne), ptz jak je LED otvorena tak mala zmena napatia = velka zmena prudu. Vlastnosti LED sa tiez mozu menit s teplotou. No ale ako chces, ked to mas len pre svoje hranie tak to je OK. Profesionalne to neni.
Ked tie LED zeru len 15mA tak ja by som tam drbol do serie s LED obmedzujuci odpor, aby som mal nejaku aspon trochu predvidatelnu regulaciu prudu, a za druhe aj aby som mal obmedzenie max. prudu keby sa nieco stalo (napr. ked odide jedna LED tak ze sa skratuje, tak aby neodisli vsetky, apod). Potom by stacil aj jeden zdroj a prud by som korigoval ako som uz pisal 2obmedzujucimi odpormi (zapojenymi k antiparalelne zapojenym diodam)
Keby to boli vykonove LED s prudom 0.5A apod tak samozrejme tam sa obmedzujuci odpor dat neda (resp. da ale moc by sa hrial a zral zbytocne energiu :), u vykonovych sa pouziva tusim "charge pump" regulovana na prud alebo nieco podobne neviem zhlavy.
Inac ked tam zapojis 10 LED do serie, tak 2V nemoze nijak vadit. Pri 0.2V sa jedna dioda neotvori, to je bez sance ze by nejak svietili.
Aha, to je též správná úvaha.
Druha moznost je nepouzivat na kludovy stav vstup "0", "0" ale "1", "1" (t.j. na R32 a R33 priviest nejake napatie. Potom bude na oboch stranach zataze 0V (GND)
P.S. prip. predradit pred T1 a T3 este jeden tranzistor na invertovanie.
To zní velmi dobře! A i funguje - je to řízené PICem, změnil jsem kousek programu, místo "0", "0" použil "1", "1" a to je přesně ono. Přepsat program je míň bolestné, než dělat nějaké HW úpravy.
A přitom je to tak snadné. Jen se mi nevím proč nějak v hlavě obrátila logika těch tranzistorů, už do toho čučím asi moc dlouho.
Děkuji.
no sak ked ti to vyhovuje s 2 zdrojmi tak OK. Inac ako uz som napisal aj vyssie, 10 LED v serii pri 2V nema sancu vydavat ani jeden foton
takze mozno si riesil zbytocnost.
Kludovy stav taky ze na vykonovych vystupoch je GND je samozrejme najlepsi, takze ano treba zmenit program a bude to OK.