

Podezřele vysoký úbytek na FET tranzistorech
Zdravím přátelé,
doteď jsem si myslel, že princip spínání pomocí MOSFET tranzistorů již znám, ale nyní tu bojuju s něčím, co opravdu nechápu. Nicméně jsem jen laik, takže bych chtěl poprosit o radu všechny zkušenější.
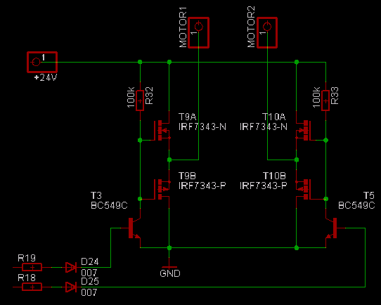
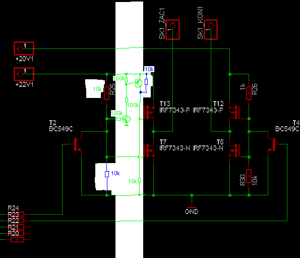
Mám schéma podle obrázku níže.
Do rezistorů R18 a R19 přichází logická "1 0" nebo "0 1" o úrovni 5V. FETy byly zapojeny tak, aby těmito signály ovládaly svorky MOTOR1 a MOTOR2, konkrétně tedy polaritu napětí na těchto svorkách. V konečném efektu tam měl být připojen stejnosměrný motor, pro oživování tam ale mám rezistor 33R/20W, paralelně s dvoubarevnou bipolární diodou s 1k5 předřadným odpůrkem, ať vidím, kterým směrem se motor bude točit.
Problém: na FETech je příliš velký úbytek, nekoresponduje vůbec s katalogovými údaji. Příklad: Pokud do "silové" svorky pustím 20V, na svorkách MOTOR naměřím 16V. A MOSFET tranzistory, které jsou zrovna v akci, samozřejmě hřejí.
Bipolární tranzistory se chovají korektně, v sepnutém stavu je Uce = 0,45V.
Zařízení by šlo udělat i jednoduššeji, ale chci jej využít i v jiné aplikaci, kde T9 a T10 budou napájeny různými napětími.
Uvedené MOSFETy jsou vždy komplementární dvojička v jednom pouzdře a spínají v pohodě už při 3V na Gate. Datasheet: http://www.irf.com/product-info/datasheets/data/ir f7343.pdf. Odpor v sepnutém stavu by měl být mnohem nižší, než je v reálu.
Za jakékoliv tipy děkuji.
[img=/file/view/1678-eagle-png]http://pc.poradna.net/file/view/1678-eagle-png[/img]
Ve FET se nevyznám ale první bych zkusil jeden ten bipolární vyzkratovat a na druhé straně nahradit ten odpor 100k něčím menším. Zem těch 24v je společná a propojená s číslicovou ?
Ano, toto jsem zkoušel, 100k jsem nahradil 10k a C a E protějšího bipoláru jsem přemostil. Získal jsem cca 200mV, takže to nebude ono.
Edit: země jsou společné. Zatím to mám na nepájivém poli.
A když měříš JEDEN vývod např. motor1 proti zemi a 24v ? Jestli není jeden z těch FETu naprclej. Nebo jestli není jeden z těch bipolárů pootevřenej. Prostě to číslicový řízení odpoj a vyzkoušej.
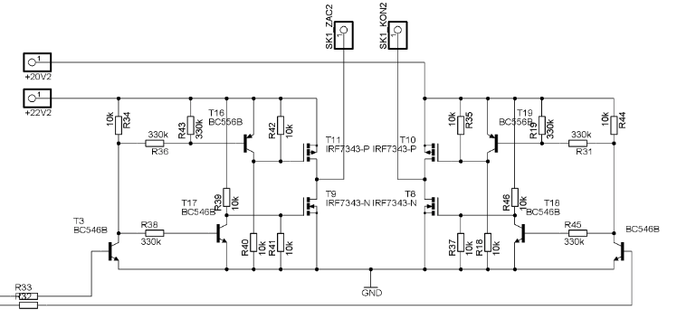
OK, zapojil jsem to podle schématu níže:
[img=/file/view/1679-eagle2-png]http://pc.poradna.net/file/view/1679-eagle2-png[/img]
A úbytky na otevřených FETech jsou 1,7V.
Chová se to úplně stejně, i když to křížově prohodím. Buďto jsou odprclý oba (oba čtyři), nebo nerozumím datasheetu a nejsem schopen z něj vyčíst, co dělám špatně.
A jaky proudy ti tim motorem tecou?
A proti cemu jsou zapojeny ty motory? Na obrazku je pouze jeden vodic, coz logicky nemuze fungovat
je to nedokonale popsáno, motor je (bude) zapojen na svorky MOTOR1 a MOTOR2.
Řekl bych, že to chodit ani nemůže. Podívej se (pro inspiraci) na tohle zapojení:
http://www.rcgroups.com/forums/attachment.php?atta chmentid=370797
a ještě tohle:
http://www.dalibor.k.szm.sk/robotika/infraeye2/Inf ra-EYE2_motor_sch.jpg
Ono to chodí, mám to tu na stole. Akorát ty úbytky jsou velký.
Děkuju za tip, hned to jdu zkusit ubastlit.
Já bych řekl, že to máš obráceně. Přehodil jsi Drain a Source u všech fetů. Ten můstek musí být mezi Drain elektrodami.
Logicky je pravda, že by tam měly být Drainy místo Sourců. Já tam mám skutečně Sourcy, ovšem teď marně přemýšlím, kdo mi to nakukal...
Jdu bastlit dále.
No a az spojis tie drainy tak sa potom necuduj ze pri prvom prepnuti sa tie tranzistory odpalia. Rozmyslaj co sa bude diat ked bude na Gate klesat napatie z Vcc na Gnd, niekde v strede (napatie vzdy klesa plynulo). Aky prud pojde cez tranzistory? ;) (aj ked mozno to vydrzia, bude to potom nieco ako CMOS, len musi prepinacie napatie stupat/klesat dost rychlo :).
Zapojene si to mal vpodstate dobre ako zosilovac, ale tak sa riadenie motora urcite nerobi.
http://en.wikipedia.org/wiki/MOSFET#MOSFET_operati on mas tam jasne obrazok.
Ako uz bolo spravne napisane, mas to blbo. Zataz musi ist na drain, medzi gate a source ide riadenie. Ked das zataz na source tak sa zataz podiela na riadeni a preto sa to moze ustalit (a asi aj ustali) na nejakom napati nerovnom 0 ani Vcc, v zavislosti od pretekajuceho prudu cez zataz alebo od vlastnosti danych tranzistorov (Vgs(th), "Gate Treshold Voltage" - to je tych 1.7V ktore tam meras, 1.7V pri danom prude cez zataz)
P.S: z toho mi vyplyva ze tie dvojtranzistory pouzit nemozes. To su IMHO skor na zosilovace (kde sa pohybujes s napatim niekde v strede nedzi Vcc a Gnd, v tom pripade by take zapojenie asi aj fungovalo) a nie na spinane voci Vcc alebo Gnd. Vystup sa IMHO u takeho zosilovaca nikdy uplne na Vcc a Gnd nedostane.
//P.S.edit: jaj oni su v puzdre uplne oddelene, tak potom ich pouzit mozes, ale spoj drainy a nie source.
Inac vysvetlis mi preco tam cpes MOSFETy a nie bipolary? Bipolary zvyknu mat Vbe len okolo 0.5V a nemas riziko odpalenia (ked zapojis emitory na zataz). Ubytok bude tych 0.5V na tranzistor (spocitaj si stratovy vykon ci by to bolo OK).
Mosfety tam má správně, protože je na nich mnohem menší úbytek napětí nežli na bipolárech.
Jenom si musí ujasnit, kam ten P- a kam ten N- a ještě přehodit ty D a S
Tak praveze neni ked to ma zapojene ako zosilovac. Bipolar ma 0.5V Vbe a mosfet ako vidime ma 1.7V Vgs
Ked to zapoji naopak, tak ano bude mat ubytok skoro nula, ale je tam je riziko odpalenia pri prechodovych javoch (myslis ze ma osciloskop a napadne ho zmerat si prud cez tie tranzistory pri prechodovom jave?), preto IMHO by bolo bezpecnejsie dat tam bipolary a tak ako to mal (zataz na Emitory), a ten ubytok 0.5V akceptovat.
pokud nebude blbej a dá si tam antiparalelně rychlý diody jako ochranu, tak by se to odpálit nemělo. U indukční zátěže (jako je motor) je to řekl bych povinnost.
Ja nepisem tu o indukcnej zatazi (to az o prispevok neskor), ale o prechodovom jave na CMOS strukture. Si to nakresli a zamysli sa co sa stane ked das na ten "spinaci" vstup Vcc/2. To sa deje pri prechodovom jave. Ak sa prepina dost rychlo tak to neni tragicke ale u neho to stupat moc rychlo asi nebude (ktovie jak silno presycuje ten bipolar co tam ma na Gate - ak je silno presyteny tak napatie na Gate bude stupat hodne pomaly).
jo, to je fakt, všechny budou napůl otevřený a to by mohl být průser.
obe budu otvorene nie napol, ale naplno (Vgs > treshold)
A dalsie riziko su prepetove spicky pri rozopnuti (indukcna zataz). Ked to zapoji tak ako to ma teraz, tak prepetove spicky nehrozia lebo zataz je na emitore a teda "spicka" bude maximalne Vcc+0.5V (pretoze vtedy sa otvori B-E prechod (resp. G-S u MOSFET)).
Ked da zataz na kolektor, tak pri rozpajani hrozi vysoka napatova spicka a odpalenie tranzistora. Tak ked chce silou mocou robit complemetar MOS, tak potom nech tam da diody na motor1 aj motor2, na Vcc aj na Gnd.
MOSFETy jsem zvolil z toho důvodu, že připojená zátěž může dlouhodobě odebírat více proudu (jednotky ampér) a je zde požadavek na minimální velikost - proto mi vyhovují ty tranzistory v SO8 pouzdře, kde vím, že to nebudu muset chladit díky nízkému odporu v sepnutém stavu.
Mas osciloskop?
Mám jej k dispozici, ale teď a tady momentálně ne.
Tak zober osciloskop a zmeraj nim spicku prudu pri prepinani (napr. tak ze das medzi FET a zem 0.1ohm odpor a meras osciloskopom napatie na tom odpore, prechadzajuci prud vyratas I=U/R). Nie je to zanedbatelne, ked to prepina ten bipolar na Gate moc pomaly, tak ti tam moze ist kratkodobo aj viac ako tie tranzistory zvladaju. V tom pripade bude treba upravit odpory na tom bipolari (vacsi odpor na bazu a mensi na kolektore)
Pánové děkuji všem za cenné příspěvky, které mi dokazují, že stále je ještě neuvěřitelně mnoho věcí, které se musím doučit.
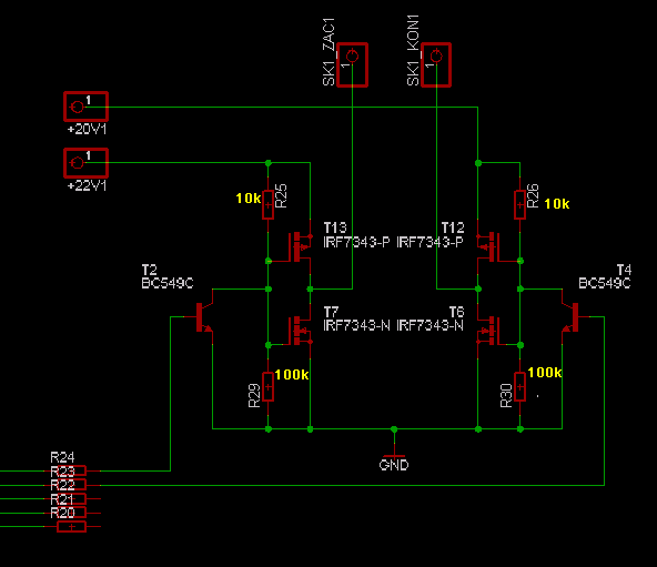
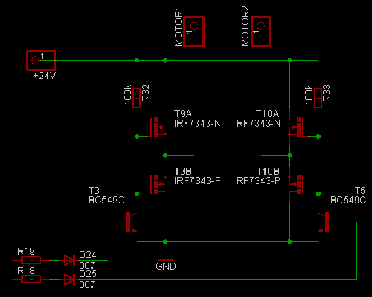
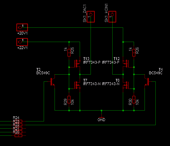
Pro pořádek uvádím schéma, které funguje tak, jak má, se zanedbatelnými úbytky.
Schéma jsem ovšem tesoval zatím jen s 12V místo 24V, protože tranzistory mají Vgs max = 20V. Předpokládám, že tam ještě musím dát Zenerku a odpor, ale to už snad nějak zvládnu.
Děkuji.
[img=/file/view/1680-fety-png]http://pc.poradna.net/file/view/1680-fety-png[/img]
edit: omluva za trochu jiné značení, mám to rozkreslené na x-krát.
Diody! (indukcna zataz).
P.S. zenerku budes chciet pravdepodobne dat do tej vetvy medzi 1k a 10k odpor (a T2 bude zapojeny "pod" zenerkou). Len si potom pozri aj max. zaverne napatie pre drain
ono to má myslím nějaké D-S zenerky v sobě
Jaj tak potom ok netreba diody.
To P.S. bolo o inom - pisal ze ten tranzistor nezvlada 22V medzi Source a Gate, tak nech si da zenerku na Gate medzi ten 1k a 10k.
Schéma nemám úplně přesně - použité FETy mají ochranné diody již integrovány.
A ještě jednou díky.
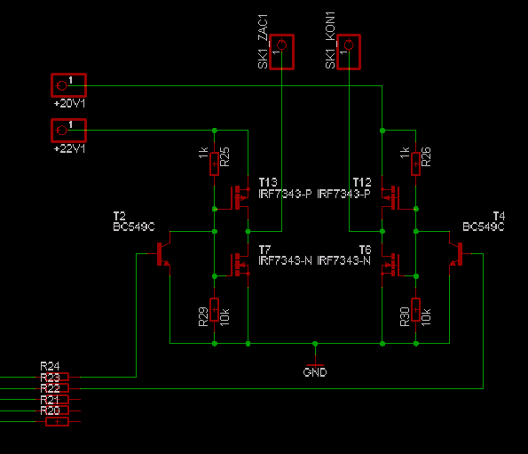
Zde jsi se dal správnou cestou, mám jen několik připomínek:
1) Odpory R29 a R30 jsou na ... nic (nebo, lépe řečeno, na překážku).
2) Zůstal jsi v půli cesty. Tak, jako jsi zvýšil budící napětí pro kladnou větev (doporučoval bych napětí alespoň o 4V vyšší, než to výkonově, tedy ne 22V, ale 24V, raději však více), tak musíš snížit budící napětí pro dolní větev až do záporných hodnot. Je tedy třeba emitory budících tranzistorů T2 a T4 posadit na záporné napětí velikosti -4V a více (třebas i -10V). Vyplynou z toho změny v buzení těchto tranzistorů, protože ovládací signály jsou vůči GND a ne vůči tomu zápornému napětí. Potřebný převodník je ale jednoduchý - vyřeší to jeden tranzistor PNP a jeden odpor.
3) Odpory R25 a R26 jsou zbytečně malé, protože FETy jsou buzeny skutečně napěťově. Velikost těchto odporů ovlivňuje pouze, spolu se vstupní a Mullerovou kapacitou, rychlost přechodu z vypnutého stavu do sepnutého a naopak. Protože se však mají spínat, jak jsem vyrozuměl, motory, nebudou nároky na rychlost spínání nijak vysoké.
4) ochranné Zennerovy diody mezi elektrodami G a S jsou žádoucí, nejlépe je přivést budící napětí přes odpor a ochrannou diodu zapojit co nejblíže elektrodám. Mají-li tranzistory tuto diodu integrovánu, tak, samozřejmě, postačuje ten sériový odpor.
Díky za komentář, nechápu, jaktože jsem byl tak slepý a cpal tam ty R29 a R30.
Zkusím zapojení od MM.., 11.08.2009 03:46, to by mělo potenciální neduhy odstranit.
Ta rychlost spínání - ano, použiju to pro motor, ale také jiný exemplář potom pro řetez několika dvoubarevných bipolárních LED, kde se bude regulovat jas a barva, tam bude rychlost spínání samozřejmě vyšší.
Ohledně rychlosti spínání: Spínání řádu jednotek kHz (používané při řízení jasu LED) nepovažuji za rychlé spínání.
Kdysi jsem dělal výpočet efektivní vstupní kapacity FETu při spínání a vyšla mně kapacita tak 10nF. Výpočet to byl nepřesný, pouze orientační, byly jiné podmínky spínání a parametry FETů se za ta desetiletí dozajista též změnily, ale určitě neuděláš velkou chybu, když u budících obvodů budeš počítat s nějakou takovou vstupní kapacitou FETu.
Keby si pouzil LED s 3vyvodmi tak si usetris 10tranzitorov na zbytocne prepinanie polarity
Je to komplikovanější, těch LED tam je pár v sérii, takže dvounohé jsou výhodnější, každopádně to není až tak podstatné, minimálně jako cvičení pro mou hlavu se tenhle přepínač hodí.
A nebylo by jednodušší ten přechodový jev zkusit eliminovat dalším tranzistorem stejným jako T3 ? Aby každý tranzistor spínal svůj FET. Já bych to tak asi zkusil.
![[http://pc.poradna.net/file/view/1683-good-png]](/file/view/1683-good-png)
Nějak takhle?
np-s.htm
zrovna mě nic nenapadá, ale určitě existuje šváb, který takovýhle můstek umí řídit a dává tam časování, aby se neseply oba najednou.
No, nieco nech si vymysli. To co si nakreslil nema moc velky efekt len to urobi ubytok 0.5V na tom druhom Gate, to mu moc nepomoze, ale myslienka je to dobra, nech si tam da nejak druhy tranzistor (asi bude najlepsie PNP) tak aby rozopol jeden tranzistor skor ako zopne druhy. Nechce sa mi to vymyslat ale nemalo by to byt zlozite.
P.S. BTW teraz som si vsimol D24 a D25 su samozrejme zbytocne.
Napr. takto
Ked stupne na Gate spodneho len na 0.5V (este spodny nezopol) tak uz zacne ten vrchny FET zatvarat(lebo sa zopne ten moj NPN a ten zopne PNP a ten nacpe Vcc na Gate vrchneho). Dalo by sa to mozno aj jednoduchsie bez dodatocnych tranzistorov ale to by zaviselo na Vcc to by bolo naprd. Toto co som nakreslil nezavisi od Vcc. Vrchny sa rozopne ked spodne Gate stupne nad 0.5V, a vrchny nezopne kym spodne Gate neklesne pod 0.5V
Tie modre rezistory nie su nutne, to tam je preto ze pisal ze mu Gate-Source nevydrzi 22V, tak ten modry rezistor urobi Vgs polovicne.
P.S. len preistotu neviem ci to je dobre vidno: tam vedla spodneho Gate, to nie je spoj, to je krizenie bez spoja (je to obluk akoze jeden drat ide ponad druhy drat), mysou rucne v malovani sa to kresli dost nahovno
Teraz ma napadlo este lepsie, ptz to predtym zas malo nevyhodu pri velmi rychlom stupani riadiaceho napatia, toto tu je IMHO najbezpecnejsie:
Spodny FET je zopnuty len ked kolektor_T2 < 0.5V, a vrchny FET je zopnuty len ked kolektor_T2 > Vcc-0.5V
Medzi 0.5V az Vcc-0.5 su obe vypnute.
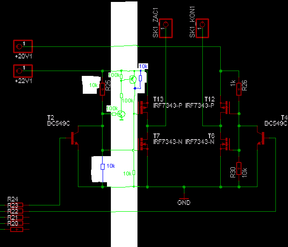
//edit: aaa, sakra, ten vrchny PNP nikdy nerozopne lebo spodny NPN stahuje napatie cez ten 100k a tranzistor na zem. Takze treba zvysit tie 100k na bazach aspon na 330k(alebo znizit R25 nazad na 1k, ale R25 som zmenil z povodneho 1k na 10k aby to zbytocne nezralo 22mA pri 22V (=0.5W!!) v zopnutom stave), a treba dat este jeden odpor (rovnaky ako je na baze) medzi Vcc a bazu PNP. Aby PNP rozopol uz pri Vcc-1V.
Ale zas to trochu zavisi od napajacieho napatia - pri moc vysokom Vcc, napr. pri 50V by to zas nezoplo. Ale to je mozno aj pozitivna vlastnost - takze kludne to urob tak ked chces :)
//edit2: alebo ten problem sa da vyriesit aj tak ze sa namiesto tych mnou pridanych PNP a NPN pouziju FET-y. Potom nebude tiect prud cez bazu NPN a vsetko bude tak jak ma byt, bez akejkolvek dalsej zmeny tej schemy, staci zmenit zeleny PNP a zeleny NPN na FETy (ale take ktore vydrzia Vgs = 22V). Myslim ze tak (s 2malymi+2vykonovymi FETmi) sa to robi profesionalne (v chipoch pre DC/DC menice, charge pump a podobne). Ale nenosim v hlave vnutorne schemy kdejakych chipov takze neviem naisto :)
P.S> neoznaceny zeleny rezistor je tiez 10k
Děkuji, bobtná to hezky, ale skutečně raději obětuju prostor a udělám to celé větší, než aby mi "záhadně" odcházely tranzistory. Pár tranzistorů navíc za to stojí.
Ještě dotaz - v původním schématu jsem zkusil zaměnit odpory za desetkrát vyšší, protože jsem si také všimnul, že to žere moc a výkonová ztráta je velká. Schéma tedy vypadalo nějak takto:
[img=/file/view/1687-sch-png]http://pc.poradna.net/file/view/1687-sch-png[/img]
Akorát že to nefungovalo! Po vrácení původních odporů se to zase rozeběhlo. Ještě jsem se nad tím pořádně nezamyslel, co se tam stalo, ale na první popřemýšlení mě to nenapadlo. Tak jen jestli podobný problém nebude i ve schématu s dodatečnými tranzistory.
Ty si hlavne vyzkousej, jakym napetim to bude spinat a podle toho udelej spinaci obvod se zenerkou, ktera ti tam to napeti udrzi, pak tam mohou byt docela velke odpory. Mozna bych, co se rychhlosti spinani tyce vpasoval Shmittuv klobny obvod (at uz postaveny s tranzistoru, nebo v nejakem chipu, pripadne podobne funkcni zapojeni s OZ. Zajisti ti to velmi strmy spinaci impuls i pri pofidernim vstupu.
Pretoze napatie na Gate toho vrchneho je blbe (nikdy nevypne) ked tam je Vgs = (22V/110k)*10k =2V. Nemozes tam davat tak odpory jak si ich dal. Jaky to ma prosimta vyznam ten 100k na zem? Ziaden vyznam nema akurat to znefunkcnuje. Ked ho vyhodis tak to fungovat bude (ale pozor na limit 20V u Vgs)
BTW. resp. ked to prerobis na to co som nakreslil, tak by to malo fungovat bezproblemov (s tymi upravami v texte pod schemou).
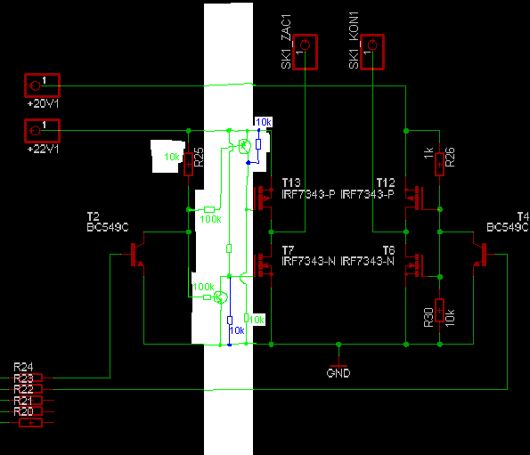
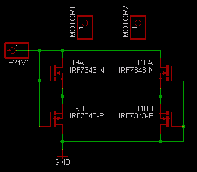
Děkuji všem zúčastněným za cenné rady, zejména tedy MM.., který mě dokázal dostrkat do funkčního řešení, které pro jistotu přikládám:
[img=/file/view/1698-final-png]http://pc.poradna.net/file/view/1698-final-png[/img]
Otestováno i pro Ucc = 30V, šlape to výborně.